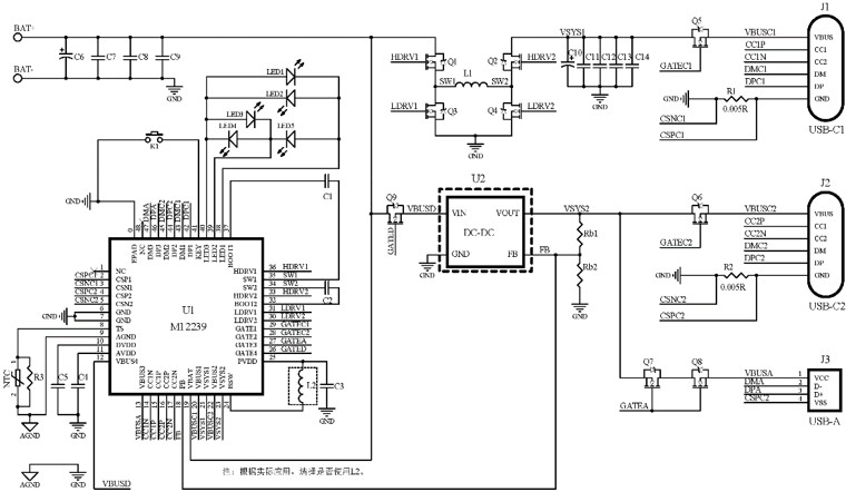
M12239是一款面向多串电芯大功率移动电源开发的专用SOC,集成了同步开关升降压变换器、电池充放电管理模块、显示模块、电量计算模块,提供最大140W输入/输出功率,支持PD3.1、QC3.0、AFC、FCP、SCP等主流快充协议,并提供过压/欠压、过充/过放、过流、过温保护等完备的保护功能,配合简单的外围电路,即可组成单C口大功率移动电源。辅以DC-DC芯片,还可扩展为双路独立的C+CA多口大功率移动电源。

双路独立多串大功率充电宝SOC芯片
■ 高效Buck-Boost电压变换器(最大开关频率 1MHz)
■ 最大输入/输出功率:140W,最高充放电效率:98%
■ 电芯:3~8串(4.2V、4.25V、4.3V、4.4V、4.45V)
■ 充电电流自适应,电流精度5mA,最大充电电流5A
■ 内置电池均衡,最大均衡电流100mA
■ 放电电压精度:10mV
■ 支持线损补偿
■ 支持C口充放电,并可扩展为C+CA双路多口快充
功能参数详情

针对客户需求,我们提供线路板功能设计、打样
优势一
10年专业、丰富的快充领域经验
优势二
快速提供客户需求的快充解决方案
代理产品线皆为国内上市公司,从源头保障产品品质
提供产品规格书、认证、
第三方测试报告
部分产品免费送样
协助客户测试
提供原厂技术人员
协助技术支持
如果因客户原因遇到困难
我们为客户提供优化解决方案
0512-6873 3067
我们的专业服务
为客户提供研发选型阶段的规格推荐、样品提供、技术支持及方案整合等专业服务
售前服务
——
售中服务
——
售后服务
——
专家咨询热线:0512-68733067详细咨询
或者留下你的联系方式,我们将尽快出具解决方案,与您取得联系。