
CHIP
电源快充芯片

M2688 —— 多口移动电源解决方案
本篇应用说明介绍了基于水芯电子电源管理芯片 M2688 的多口移动电源解决方案。M2688 是一款多用途的电源管理 SOC,集成了单指令周期的高性能微处理器(MCU)、16-bit 高精度模/数转换单元(SD-ADC)、双向 Buck-Boost 控制单元、MOSFET 直接驱动接口,以及多种安全保护功能。利用 M2688 可以轻松开发 1 串 ~6 串电池的多口 100W 大功率移动电源。
方案概述
—
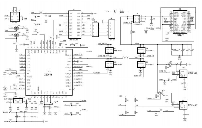
典型应用电路
基于 M2688 的多口移动电源解决方案的简化应用电路,如下图 1.1 所示。

硬件构成
电源管理芯片 M2688
作为电源管理的专用 SOC,M2688 集成了移动电源应用方案必要的功能模块,其基本的技术规格如下表1.1 所示。

显示控制器
使用专用 LED 接口芯片,接收、处理来自 M2688 的数据,驱动 LED 显示器(例如 5PIN 数码管),用于显示移动电源的当前电量(百分比)以及移动电源的当前工作状态。
功率分配模块
本应用方案具备自适应和功率分配的功能,即可以自动判断所接入设备的快充协议类型,并据此选择对应的快充模块执行后续充电操作。并可以根据每个 USB 接口是否连接了设备,自动分配每个接口提供的放电功率。
多口移动电源规格
基于 M2688 的移动电源解决方案,不仅支持单串电池,也可以支持多串电池(最多 6 串电池)的应用。连接外部充放电设备的接口,可支持单口和多口的不同配置。本应用说明介绍 A+A+C 多口移动电源解决方案的技术规格。其他接口的移动电源解决方案,请来电咨询我们。
A+A+C 多口移动电源规格参数(标准版)
M2688 A+A+C 多口移动电源应用方案,A1 口支持放电功能,输出功率固定为 18W;A2 口支持放电功能,输出功率为 15W,当 A+A+C 口都有设备插入时,最大功率可达到 30W;C 口既支持放电功能,也支持充电功能。此外,根据具体应用要求,产品可配置为不同的型号对应不同的输出/输入功率。各配置选项的技术规格如下表所示。

多口移动电源应用原理图
—

关于芯片的任何疑问,请致电0512-68733067详细咨询
如你有其它需求,也可给我们留言,我们将尽快回复