
■ 高效Boost电压变换器(最大开关频率 1MHz)
■ 最大输入/输出功率:30W,最高充放电效率:95%
■ 电芯规格:1串(4.2V、4.25V、4.3V、4.4V、4.45V)
■ 充电电流自适应,电流精度5mA,最大充电电流3A
■ 放电电压:3.3~12V,放电电压精度:10mV
■ 支持线损补偿功能
■ 支持双路独立的USB-C快充和USB-A口快充
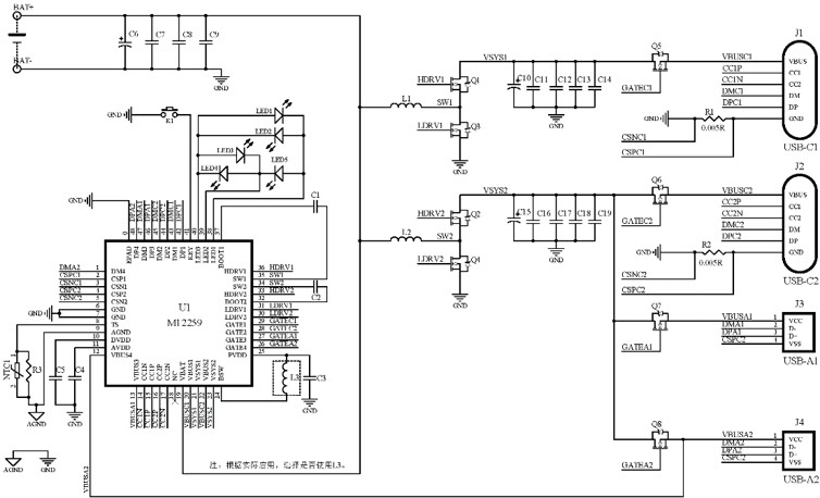
功能参数详情

针对客户需求,我们提供线路板功能设计、打样
优势一
10年专业、丰富的快充领域经验
优势二
快速提供客户需求的快充解决方案
代理产品线皆为国内上市公司,从源头保障产品品质
提供产品规格书、认证、
第三方测试报告
部分产品免费送样
协助客户测试
提供原厂技术人员
协助技术支持
如果因客户原因遇到困难
我们为客户提供优化解决方案
0512-6873 3067
我们的专业服务
为客户提供研发选型阶段的规格推荐、样品提供、技术支持及方案整合等专业服务
售前服务
——
售中服务
——
售后服务
——
专家咨询热线:0512-68733067详细咨询
或者留下你的联系方式,我们将尽快出具解决方案,与您取得联系。